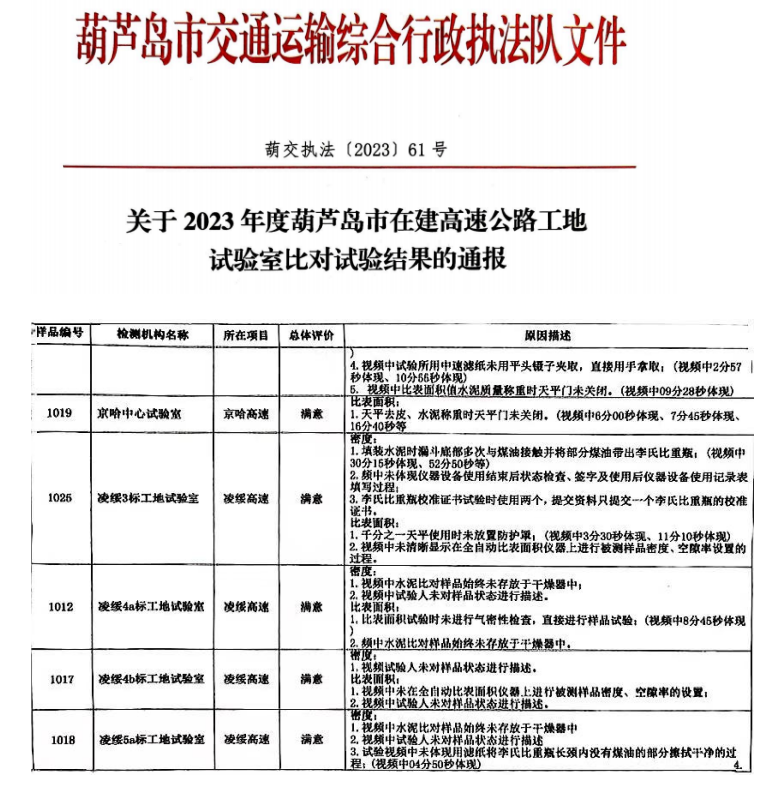
项目快讯| 山东路检凌绥4b标项目试验室在葫芦岛市比对试验活动中荣获佳绩
近日葫芦岛市交通运输综合执法队发布《关于2023年度葫芦岛市在建高速公路工地试验室比对试验结果的通报》,山东路检工程检测有限公司凌绥4b标项目试验室评选结果为“满意”。

据了解,本次比对试验是按照辽宁省交通运输厅的要求,为验证各试验室能力,提升试验检测水平,助力高速公路工程建设高质量发展,由葫芦岛市交通运输综合执法队组织开展的在建工程项目工地试验室水泥比对试验。在接到通知之后,相关试验人员进行了充分的演练和准备,提前解决试验过程中的问题,成功的完成了水泥密度和水泥比表面积试验。


通过此次水泥比对试验活动,葫芦岛市交通运输厅对我工地试验室能力给予充分的肯定,同时使工地试验人员的专业素质得到了提升,为接下来的试验工作打下良好的基础。
最新报道
- 项目快讯丨实"战"备汛,以"练"筑防 2024-05-24
- 项目快讯丨贵港西外环攻坚六十天 2024-04-03
- 贵港西外环高速项目组织开展工人安2023-11-17
- 安全生产|贵港西外环项目部“冲刺四2023-10-30
- 项目快讯|中建交通山东分公司调研组2023-10-24
- 安全生产|贵港西外环项目部对施工现2023-10-24